Задать свой вопрос   *более 50 000 пользователей получили ответ на «Решим всё»

Задача 773 Однородный стержень массы m, шарнирно...

Условие

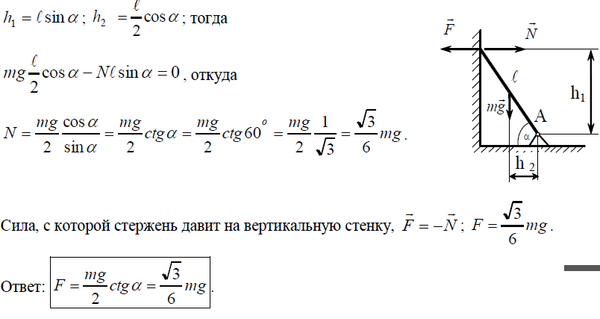
Однородный стержень массы m, шарнирно закреплённый в точке А, опирается о гладкую вертикальную стенку, образуя угол 60 градусов с горизонтальной плоскостью. Определите силу, с которой стержень давит на вертикальную стенку.

физика 10-11 класс 10795

Решение

Так как стержень находится в равновесии, то сумма моментов всех сил, действующих на
него, относительно оси, проходящей через точку А, равна нулю.


Ответ: В решение

Вопросы к решению (1)

Написать комментарий

Меню

Присоединяйся в ВК