Задать свой вопрос   *более 50 000 пользователей получили ответ на «Решим всё»

Задача 755 По двум гладким медным шинам,...

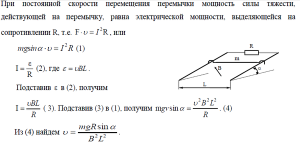
Условие

По двум гладким медным шинам, установленным под углом a к горизонту, скользит под действием силы тяжести медная перемычка массы m. Шины замкнуты на сопротивление R.
Расстояние между шинами L. Система находится в однородном магнитном поле с индукцией В, перпендикулярном к плоскости, в которой перемещается перемычка. Сопротивления шин, перемычки и скользящих контактов, а также самоиндукция контура пренебрежимо малы. Найдите установившуюся скорость перемычки.

физика 10-11 класс 16492

Решение



Ответ: В решение

Вопросы к решению (1)

Написать комментарий

Меню

Присоединяйся в ВК