Задать свой вопрос   *более 50 000 пользователей получили ответ на «Решим всё»

Задача 748 Стержень ОА сопротивлением R = 1 Ом и...

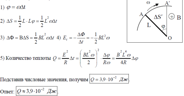
Условие

Стержень ОА сопротивлением R = 1 Ом и длиной L = 0,5 м, вращаясь вокруг точки О, скользит по полукольцу, образуя проводящий контур. Контур находится в однородном магнитном поле с индукцией В = 0,5 Тл. Плоскость контура перпендикулярна вектору В. Угловая скорость вращения стержня w = 2Pi с^-1. Найдите количество теплоты Q, которое выделится в стержне при его повороте на угол ?ф = Pi/2. Сопротивлением остальных проводников контура пренебречь.

физика 10-11 класс 7043

Решение



Ответ: В решение

Написать комментарий

Меню

Присоединяйся в ВК