Задать свой вопрос
*более 50 000 пользователей получили ответ на «Решим всё»
Задача 7207
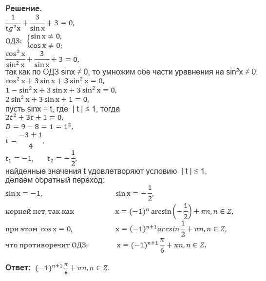
Решить уравнение 1/tg^2x+3/sinx+3=0...
Условие
AnastasiyaKuzmina2
29.02.2016
Решить уравнение 1/tg^2x+3/sinx+3=0
математика 10-11 класс
58927
Все решения
u821511235
10.06.2018
Написать комментарий
Меню
Решим всё
Найти задачу
Категории
Статьи
Тесты
Архив задач
Присоединяйся в ВК