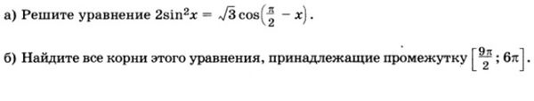
б) Найдите все корни уравнения, принадлежащие отрезку [9Pi/2; 6Pi]
2sin^(2)x-sqrt(3)sinx=0
Sin^(2)x(2sinx-sqrt(3))=0
Sinx=0
X=pik
Sinx=sqrt(3)/2
X=(-1)^k*arcsin(pi/3)+pik
Ответ: а) X=pik, X=(-1)^k*arcsin(pi/3)+pik Б)7pi/3; 5pi/2
