Задать свой вопрос   *более 50 000 пользователей получили ответ на «Решим всё»

Задача 7119 В правильной треугольной пирамиде SABC с...

Условие

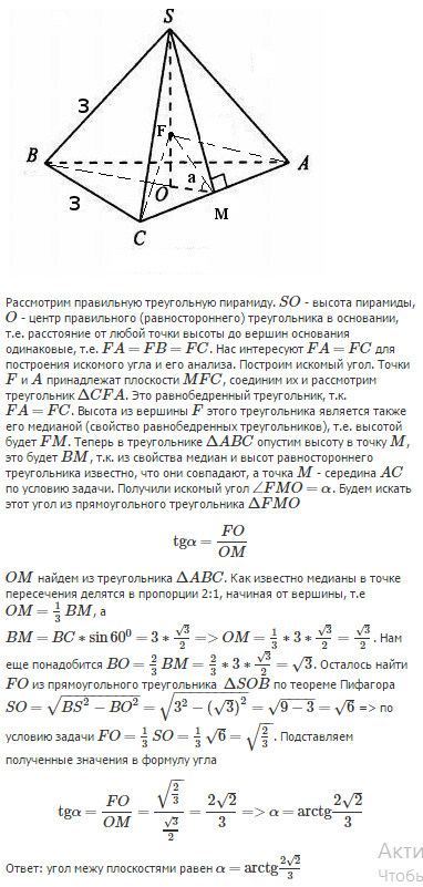
В правильной треугольной пирамиде SABC с вершиной S, все рёбра которой равны 3, точка М — середина ребра АС, точка О — центр основания пирамиды, точка F делит отрезок SO в отношении 2:1, считая от вершины пирамиды.

а) Докажите, что плоскость MSF перпендикулярна ребру АС.

б) Найдите угол между плоскостью MCF и плоскостью АВС.

математика 10-11 класс 2675

Решение

Написать комментарий

Меню

Присоединяйся в ВК