Задать свой вопрос   *более 50 000 пользователей получили ответ на «Решим всё»

Задача 7067 На гладкой горизонтальной поверхности...

Условие

На гладкой горизонтальной поверхности расположены два бруска массами m1=0,9 кг и m2=1.6 кг, соединенные легкой пружиной жесткостью k=20 Н/м. Сначала бруски удерживаются, так что пружина сжата на l=10 см. Затем отпускают первый брусок, и в тот момент, когда пружина становится недеформированной, отпускают второй брусок. Найдите максимальное ускорение (по модулю) второго бруска в процессе дальнейшего движения.

физика 8-9 класс 8003

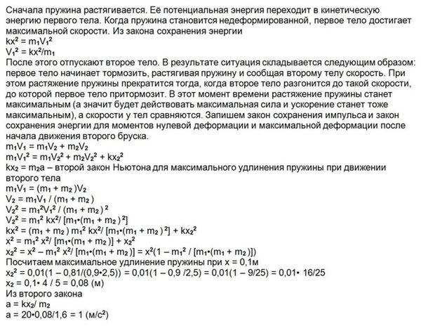
Решение



Ответ: 1 м/c^2

Решение

жёсткость пружины k
начальная деформация h
массы брусков m1, m2
скорость первого бруска в момент когда отпускают второй
m1 v1^2 / 2 = k h^2 / 2
v1 = h корень (k / m1)
ведём отсчёт времени и координат брусков от момента и положений, когда отпускают второй
d^2 x1 / dt^2 = - k/m1 (x1-x2), d^2 x2 / dt^2 = - k/m2 (x2-x1)
dx1 / dt = v1 при t = 0, dx2 / dt = 0 при t = 0
вычитая из первого второе получим
d^2 (x1-x2) / dt^2 = (-k/m1 - k/m2) (x1-x2)
откуда ясно, что величина (x1-x2) будет испытывать гармонические колебания с частотой омега = корень (k/m1 + k/m2)
в начальный момент d(x1-x2) / dt = v1, x1-x2 = 0
при нулевой координате скорость максимальна
амплитуда равна максимальная скорость делить на частоту
A = v1 / омега = h корень (k / m1) / корень (k/m1 + k/m2) =
= h корень (1/m1) / корень (1/m1 + 1/m2) = h корень (m2/(m1+m2))
амплитуда величины x1-x2 это и есть максимальная деформация пружины
10 * корень (16/25) = 8

Вопросы к решению (1)

Написать комментарий

Меню

Присоединяйся в ВК