Задать свой вопрос   *более 50 000 пользователей получили ответ на «Решим всё»

Задача 6933 Два маленьких шарика массой m каждый...

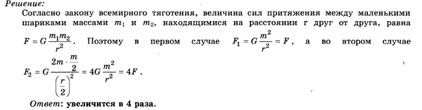
Условие

Два маленьких шарика массой m каждый находятся на расстоянии r друг от друга и притягиваются друг к другу с силами величиной F. Во сколько раз увеличится величина сил гравитационного притяжения двух других шариков, если масса одного 2m,
масса другого m/2, а расстояние между их центрами r/2
Ответ: увеличится в раз(а).

физика 10-11 класс 59591

Решение

На рисунке

Ответ: 4

Написать комментарий

Меню

Присоединяйся в ВК