Задать свой вопрос   *более 50 000 пользователей получили ответ на «Решим всё»

Задача 6722 На ребре AA1 прямоугольного...

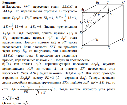
Условие

На ребре AA1 прямоугольного параллелепипеда ABCDA1B1C1D1 взята точка E так, что A1E:EA=1/2, на ребре BB1 — точка F так, что B1F:FB=1/5, а точка Т — середина ребра B1C1. Известно, что AB=3, AD=6, AA1=18.

а) Докажите, что плоскость EFT проходит через вершину D1.
б) Найдите угол между плоскостью EFT и плоскостью AA1B1

математика 10-11 класс 73497

Решение



Ответ: arctgsqrt(2)

Вопросы к решению (3)

Написать комментарий

Меню

Присоединяйся в ВК