Задать свой вопрос
*более 50 000 пользователей получили ответ на «Решим всё»
Задача 65644
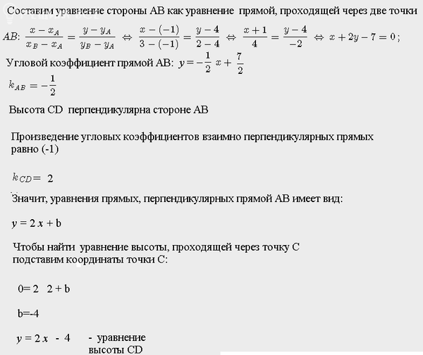
даны вершины треугольника abc a(–1 4)...
Условие
6324026fede0fa090008acdc
16.09.2022 09:29:56
даны вершины треугольника abc a(–1 4) b(3 2) c(2 0)
2. Уравнение высоты, поведенной через вершину С
математика ВУЗ
180
Решение
5f3ea7e3faf909182968ddd9
16.09.2022 14:49:28
★
Написать комментарий
Меню
Решим всё
Найти задачу
Категории
Статьи
Тесты
Архив задач
Присоединяйся в ВК