Задать свой вопрос   *более 50 000 пользователей получили ответ на «Решим всё»

Задача 6561 В вертикальном сосуде под подвижным...

Условие

В вертикальном сосуде под подвижным поршнем находится идеальный газ массой m при температуре T. Массу газа уменьшили в 3 раза, а температуру увеличили в 2 раза. Как изменяются при этом давление газа и внутренняя энергия газа под поршнем? Трением поршня о стенки сосуда пренебречь.

Для каждой величины подберите соответствующий характер изменения:

1) увеличивается
2) уменьшается
3) не изменяется

Запишите в таблицу выбранные цифры для каждой физической вели-чины. Цифры в ответе могут повторяться.

физика 10-11 класс 12540

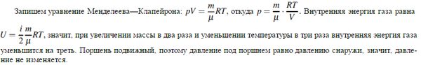
Решение



Ответ: 32

Написать комментарий

Меню

Присоединяйся в ВК