Задать свой вопрос   *более 50 000 пользователей получили ответ на «Решим всё»

Задача 6557 В начальный момент времени мячик бросают...

Условие

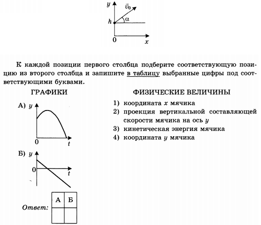
В начальный момент времени мячик бросают с начальной скоростью v0 под углом альфа к горизонту с крыши высотой h (см. рис.). Графики А и Б представляют собой зависимости физических величин, характеризующих движение мячика в процессе полёта, от времени t. Потенциальная энергия мячика отсчитывается от уровня у = 0. Установите соответствие между графиками и физическими величинами, зависимости которых от времени эти графики могут представлять. (Сопротивлением воздуха пренебречь.)


физика 10-11 класс 17388

Решение

А - координата у мячика. Так как мячик поднимется до определенной высоты и начнет опускаться.

Б - проекция вертикальной составляющей скорости мячика на ось у. Тут речь идет именно о вертикальной составляющей скорости, а она будет все время убывать. В самой верхней точки, она будет равняться 0.


Ответ: 42

Вопросы к решению (2)

Написать комментарий

Меню

Присоединяйся в ВК