(x^(2)-sin^(2)y)dx+xsin(2y)dy=0
[m]N=x\cdot sin2y [/m]
[m]\frac{ ∂M }{ ∂y }=-2siny\cdot cosy=-sin2y[/m]
[m]\frac{ ∂N}{ ∂x }=sin2y[/m]
[m]\frac{ ∂M }{ ∂y } ≠ \frac{ ∂N}{ ∂x }[/m]
Уравнение не является уравнением в полных дифференциалах
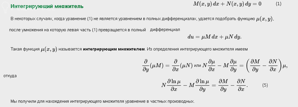
См. формулу ( 5) скриншота
[m]N \frac{ ∂ ln μ }{ ∂ x}-M\frac{ ∂ ln μ }{ ∂y}=(\frac{ ∂M }{ ∂y }-\frac{ ∂N}{ ∂x })[/m]
Пусть μ = μ (x) ⇒ [m]\frac{ ∂ ln μ }{ ∂y}=0[/m]
Тогда
[m]N \frac{ ∂ ln μ }{ ∂ x}=(\frac{ ∂M }{ ∂y }-\frac{ ∂N}{ ∂x })[/m], подставляем [m]N; \frac{ ∂M }{ ∂y };\frac{ ∂N}{ ∂x }[/m], получим
[m] x\cdot sin2y\frac{ ∂ ln μ }{ ∂ x}=(-2sin2y)[/m] ⇒ [m] \frac{ ∂ ln μ }{ ∂ x}=-\frac{2}{x}[/m] ⇒
[m] ln μ=- ∫ \frac{2}{x}dx[/m]
[m] ln μ=- 2lnx[/m]
[m] ln μ=lnx^{-2}[/m]
[m] μ =\frac{1}{x^2}[/m]-[/red] интегрирующий множитель [/red]
Тогда уравнение принимает вид:
[m]\frac{1}{x^2}\cdot (x^2-sin^2y)dx+\frac{1}{x} \cdot sin2ydy=0 [/m]
Тогда
[m]M=\frac{1}{x^2}\cdot (x^2-sin^2y)=1-\frac{1}{x^2}\cdot sin^2y[/m]
[m]N=\frac{1}{x} \cdot sin2y [/m]
[m]\frac{ ∂M }{ ∂y }=-\frac{1}{x^2}\cdot sin2y[/m]
[m]\frac{ ∂N}{ ∂x }=-sin2y\cdot \frac{1}{x^2}[/m]
[m]\frac{ ∂M }{ ∂y } = \frac{ ∂N}{ ∂x }[/m]
Уравнение [b]является[/b] уравнением в полных дифференциалах
[m]U(x;y)= ∫ \frac{ ∂U}{ ∂x }dx= ∫(1-\frac{1}{x^2}\cdot sin^2y)dx=x+\frac{1}{x}sin^2y+ φ(y) [/m]
[m]U(x;y)=x+\frac{1}{x}sin^2y+ φ(y) [/m]
Находим
[m]\frac{ ∂U}{ ∂y }=\frac{1}{x}\cdot 2siny\cdot cosy+ φ`(x)=\frac{sin2y}{x}+ φ`(y) [/m]
[m]\frac{ ∂U}{ ∂x }=N(x;y)[/m] ⇒ [m] \frac{sin2y}{x}+ φ`(y) = x\cdot sin2y [/m]
⇒ [m]φ`(y) =x\cdot sin2y-\frac{sin2y}{x} [/m]
[m]φ(y) = ∫( x\cdot sin2y-\frac{sin2y}{x} )dy=-x\cdot \frac{1}{2}cos2y+\frac{1}{x}\cdot cos2y[/m]
[m]U(x;y)=x+\frac{1}{x}sin^2y -x \cdot \frac{1}{2}\cdot cos2y+\frac{1}{x}\cdot cos2y [/m] -
может отличаться от ответа в учебнике
так как sin^2 α =(1-cos2 α )/2