Задать свой вопрос
*более 50 000 пользователей получили ответ на «Решим всё»
Задача 62068
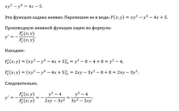
Вычислить производную xy^2-y^3=4x-5....
Условие
6183f5e0f87a077765ec8006
09.12.2021 19:31:28
Вычислить производную
xy^2-y^3=4x-5. Интересное уравнение с высшей математики
математика ВУЗ
311
Решение
5f3eaa23faf909182968dde0
09.12.2021 22:58:46
★
Написать комментарий
Меню
Решим всё
Найти задачу
Категории
Статьи
Тесты
Архив задач
Присоединяйся в ВК