Задать свой вопрос   *более 50 000 пользователей получили ответ на «Решим всё»

Задача 60098 ...

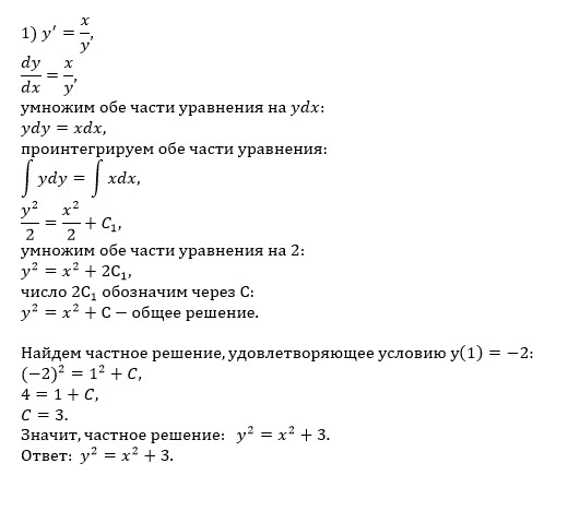
Условие

Найдите частное решение дифференциального уравнения:

1) y' = x/y при условии y(1) = -2;
2) y' = 3yx^2 при условии y(1) = 1;
3) 2y' = y^(-1)*cosx при условии y(0) = 2;
4) y' = 1/(1+x^2) при условии y(1) = π.

математика 10-11 класс 382

Решение

Написать комментарий

Меню

Присоединяйся в ВК