Задать свой вопрос   *более 50 000 пользователей получили ответ на «Решим всё»

Задача 5948 Пусть функция y = f(x) задана таблично....

Условие

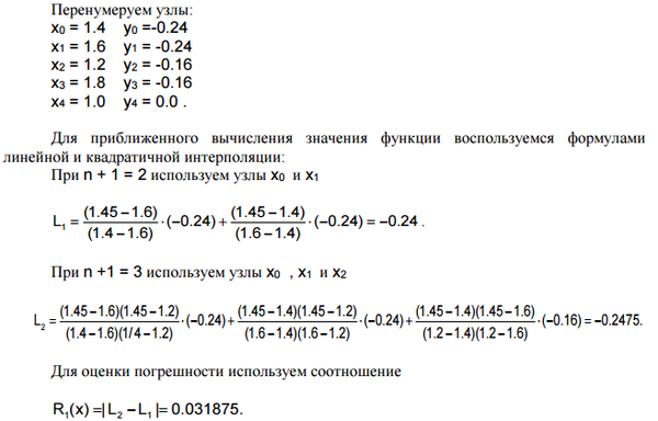
Пусть функция y = f(x) задана таблично. Требуется с использованием формулы Лагранжа вычислить значение f(x) в точке x = 1.45.

математика ВУЗ 2127

Решение



Ответ: В решение

Написать комментарий

Меню

Присоединяйся в ВК