Задать свой вопрос
*более 50 000 пользователей получили ответ на «Решим всё»
Задача 59078
...
Условие
5f3ead43faf909182968ddf9
07.04.2021 10:06:14
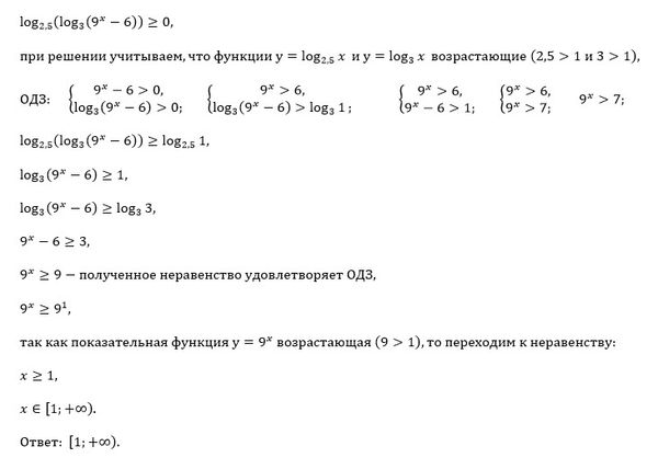
Решите логарифмические неравенства
log(2,5)(log₃(9ˣ - 6)) ≥ 0.
математика 10-11 класс
238
Решение
5f3eaa23faf909182968dde0
07.04.2021 10:53:14
★
Написать комментарий
Меню
Решим всё
Найти задачу
Категории
Статьи
Тесты
Архив задач
Присоединяйся в ВК