Задать свой вопрос   *более 50 000 пользователей получили ответ на «Решим всё»

Задача 5894 Написать уравнение плоскости, проходящей...

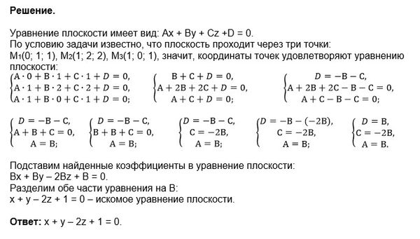
Условие

Написать уравнение плоскости, проходящей через точки M1(0;1;1), M2(1;2;2), M3(1;0;1).

математика 10-11 класс 6381

Решение

Общее уравнение плоскости: Ax+By+Cz+1=0.
В задаче требуется найти коэффициенты A, B, C. Для этого подставим поочередно все три точки и получим систему уравнений:

B+C=-1
A+2B+2C=-1
A+C=-1

Решив ее, получаем: А=1, В=1, С=-2.

Вопросы к решению (1)

Все решения

Написать комментарий

Меню

Присоединяйся в ВК