Задать свой вопрос
*более 50 000 пользователей получили ответ на «Решим всё»
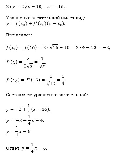
Задача 58594
43.7...
Условие
604f980d4e5bc029c137531c
15.03.2021 20:23:44
43.7
математика 10-11 класс
319
Решение
5f3eaa23faf909182968dde0
15.03.2021 21:23:44
★
Написать комментарий
Меню
Решим всё
Найти задачу
Категории
Статьи
Тесты
Архив задач
Присоединяйся в ВК