Задать свой вопрос
*более 50 000 пользователей получили ответ на «Решим всё»
Задача 58429
Разложить функцию в ряд по степеням x....
Условие
6048af73c87bcc1c7d524127
10.03.2021 14:38:10
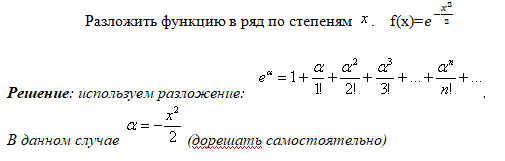
Разложить функцию в ряд по степеням x. f(x)=e^(x^2/2)
математика колледж
266
Решение
602b98c03cfdeb46290c96fb
10.03.2021 15:12:39
★
Написать комментарий
Меню
Решим всё
Найти задачу
Категории
Статьи
Тесты
Архив задач
Присоединяйся в ВК