Задать свой вопрос   *более 50 000 пользователей получили ответ на «Решим всё»

Задача 58263 ...

Условие

3. Найдите значение выражения
cos(180° + α) · ctg(90° + α)
_________________________ , если α = π/6
sin(180° - α)

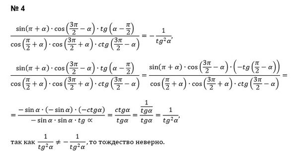
sin(π + α) · cos 3π/2 - tg(α - π/2)= 1
____________________
cos (π/2 + α) · cos(3π/2 + α) · ctg 3π/2 - α cos α) tg² α

4. Докажите тождество

математика 8-9 класс 346

Решение

Написать комментарий

Меню

Присоединяйся в ВК