Задать свой вопрос   *более 50 000 пользователей получили ответ на «Решим всё»

Задача 579 Воз­душ­ный шар, обо­лоч­ка ко­то­ро­го...

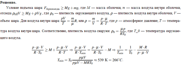
Условие

Воз­душ­ный шар, обо­лоч­ка ко­то­ро­го имеет массу 145кг и объем 230м^3, на­пол­ня­ет­ся го­ря­чим воз­ду­хом при нор­маль­ном ат­мо­сфер­ном дав­ле­нии и тем­пе­ра­ту­ре окру­жа­ю­ще­го воз­ду­ха 0 C.

Какую ми­ни­маль­ную тем­пе­ра­ту­ру t дол­жен иметь воз­дух внут­ри обо­лоч­ки, чтобы шар начал под­ни­мать­ся? Обо­лоч­ка шара не­рас­тя­жи­ма и имеет в ниж­ней части не­боль­шое от­вер­стие.

физика 10-11 класс 26760

Решение



Ответ: 266

Написать комментарий

Меню

Присоединяйся в ВК