Задать свой вопрос   *более 50 000 пользователей получили ответ на «Решим всё»

Задача 578 В без­вет­рен­ную по­го­ду са­мо­лет...

Условие

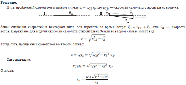
В без­вет­рен­ную по­го­ду са­мо­лет за­тра­чи­ва­ет на пе­ре­лет между го­ро­да­ми 6 часов. Если во время по­ле­та дует по­сто­ян­ный бо­ко­вой ветер пер­пен­ди­ку­ляр­но линии по­ле­та, то са­мо­лет за­тра­чи­ва­ет на пе­ре­лет на 9 минут боль­ше. Най­ди­те ско­рость ветра, если ско­рость са­мо­ле­та от­но­си­тель­но воз­ду­ха по­сто­ян­на и равна 328 км/ч.

физика 10-11 класс 16441

Решение



Ответ: в решение

Вопросы к решению (2)

Написать комментарий

Меню

Присоединяйся в ВК