Задать свой вопрос   *более 50 000 пользователей получили ответ на «Решим всё»

Задача 5765 В треугольник ABC вписана окружность...

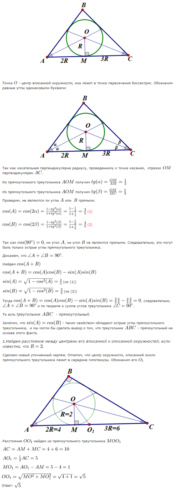
Условие

В треугольник ABC вписана окружность радиуса R, касающаяся стороны AC в точке M, причём AM=2R и СМ=3R.
а) Докажите, что треугольник ABC прямоугольный.
б) Найдите расстояние между центрами его вписанной и описанной окружностей, если известно, что R=2.

математика 10-11 класс 18418

Решение



Ответ: sqrt(5)

Написать комментарий

Меню

Присоединяйся в ВК