Задать свой вопрос   *более 50 000 пользователей получили ответ на «Решим всё»

Задача 576 Два оди­на­ко­вых груза мас­сой 100кг...

Условие

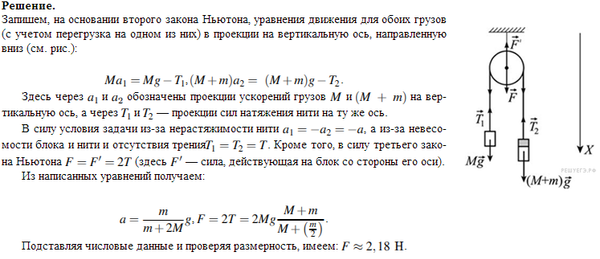
Два оди­на­ко­вых груза мас­сой 100кг каж­дый под­ве­ше­ны на кон­цах не­ве­со­мой и не­рас­тя­жи­мой нити, пе­ре­ки­ну­той через не­ве­со­мый блок с не­по­движ­ной осью. На один из них кла­дут пе­ре­гру­зок мас­сой 20кг, после чего си­сте­ма при­хо­дит в дви­же­ние. Най­ди­те мо­дуль силы F, дей­ству­ю­щей на ось блока во время дви­же­ния гру­зов. Тре­ни­ем пре­не­бречь.

физика 10-11 класс 23411

Решение



Ответ: 2.18

Написать комментарий

Меню

Присоединяйся в ВК