Задать свой вопрос   *более 50 000 пользователей получили ответ на «Решим всё»

Задача 575 Сфе­ри­че­скую обо­лоч­ку воз­душ­но­го...

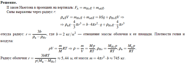
Условие

Сфе­ри­че­скую обо­лоч­ку воз­душ­но­го шара де­ла­ют из ма­те­ри­а­ла, квад­рат­ный метр ко­то­ро­го имеет массу 2 кг. Шар на­пол­ня­ют ге­ли­ем при ат­мо­сфер­ном дав­ле­нии 10^5 Па. Опре­де­ли­те ми­ни­маль­ную массу обо­лоч­ки, при ко­то­рой шар нач­нет под­ни­мать сам себя. Тем­пе­ра­ту­ра гелия и окру­жа­ю­ще­го воз­ду­ха оди­на­ко­ва и равна 0.

физика 10-11 класс 16766

Решение



Ответ: 745

Вопросы к решению (2)

Написать комментарий

Меню

Присоединяйся в ВК