Задать свой вопрос   *более 50 000 пользователей получили ответ на «Решим всё»

Задача 57110 ...

Условие

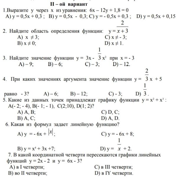
II - ой вариант
1. Выразите у через х из уравнения: 6х - 12у + 1,8 = 0
A) у = 0,5х + 0,3; B) у = 0,5x - 0,3; С) у= -0,5х + 0,3 D) у = 0,5х + 0,15

2. Hайдите область определения функции: y = x + 3
A) x ≠ 3; C) x ≠ - 3;
B) x ≠ 0; D) x ≠ I.

3. Найдите значение функции у = 3х - 3x² при x = -3
A) -9; B) -6; C)-3; D) -12.

4. При каких значениях аргумента значение функции у = 2/3 x + 5 равно - 3? A) -6; B) -12; C)-3; D) 1/3 .

5. Какие из данных точек принадлежат графику функции у = x² + x³ :
A(- 2; - 4), B( - 1; - 1), C(2;10), D(1; 2)?
A) A, B;
B) A, С;
C) D, C;
D) A, D.

6. Какая из формул задает линейную функцию?
A) у = - 6х + |x|;
C) y = - 6x + 8;
B) y = x⁴ + 3x + 7; D) у = 1/x + 2.

7. В какой координатной четверти пересекаются графики линейных функций у = 2х - 2 и у = 6x- 3?
A) в I четверти;
B) во II четверти;
C) в III четверти;
D) в IV четверти.

математика 397

Решение

1-D
2-C
3-D
4-B
5-D
6-C
7-D

Написать комментарий

Меню

Присоединяйся в ВК