Задать свой вопрос   *более 50 000 пользователей получили ответ на «Решим всё»

Задача 57065 Даны векторы ... в декартовой системе...

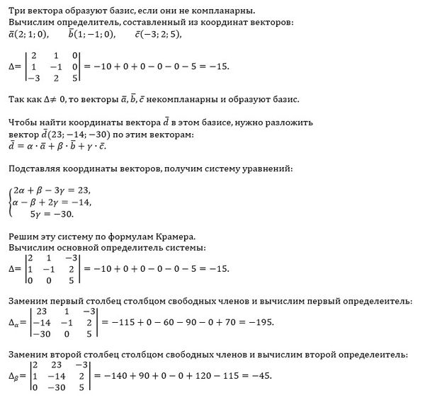
Условие

Даны векторы ... в декартовой системе координат. Показать, что векторы ... образуют базис. Найти координаты вектора ... в этом базисе.

математика 362

Решение

Запишем векторное уравнение:
[m] α \vec{a}+ β \vec{b}+ γ \vec{c}=0[/m]

Все решения

Написать комментарий

Меню

Присоединяйся в ВК