Задать свой вопрос
*более 50 000 пользователей получили ответ на «Решим всё»
Задача 56978
...
Условие
5ff5869a960c3c35933d9e88
15.01.2021 10:02:31
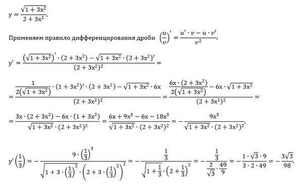
Найти производную сложной функции
y = √(1 + 3x^2) / (2 + 3x^2) ; y'(1/3) = ?
математика ВУЗ
225
Решение
5f3eaa23faf909182968dde0
15.01.2021 10:31:48
★
Написать комментарий
Меню
Решим всё
Найти задачу
Категории
Статьи
Тесты
Архив задач
Присоединяйся в ВК