Задать свой вопрос   *более 50 000 пользователей получили ответ на «Решим всё»

Задача 56810 ...

Условие

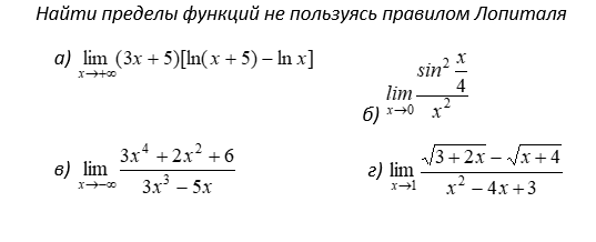
Найти пределы функций не пользуясь правилом Лопиталя

а) lim (3x + 5)[ln(x + 5) - ln x]
x→+∞

б) lim (sin² x ・ 4 / x²)
x→0

в) lim (3x⁴ + 2x² + 6 / 3x³ - 5x)
x→-∞

г) lim (√(3 + 2x) - √(x + 4) / x² - 4x + 3)
x→1

математика ВУЗ 309

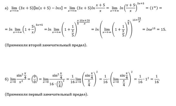
Решение

Написать комментарий

Меню

Присоединяйся в ВК