Задать свой вопрос
*более 50 000 пользователей получили ответ на «Решим всё»
Задача 56667
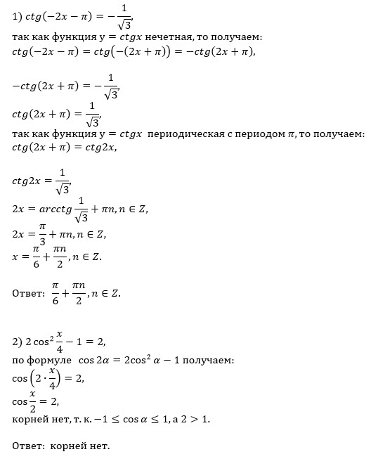
Помогите решить задание 1 А) . Подробное...
Условие
5f8996282456ed05d805bd0a
01.01.2021 17:51:26
Помогите решить задание 1 А) . Подробное решение
163
Решение
5f3eaa23faf909182968dde0
01.01.2021 20:18:42
★
Написать комментарий
Меню
Решим всё
Найти задачу
Категории
Статьи
Тесты
Архив задач
Присоединяйся в ВК