Задать свой вопрос
*более 50 000 пользователей получили ответ на «Решим всё»
Задача 5649
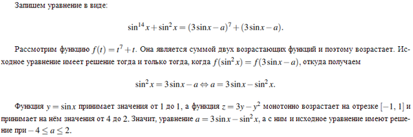
Sin^(14) x+(a - 3 sin x)^7+sin^2x + a =...
Условие
LiyaPushkina
20.12.2015
Sin^(14) x+(a - 3 sin x)^7+sin^2x + a = 3 sin x
a - ?
Существует хотя бы одно решение.
математика 10-11 класс
6675
Решение
RezedushkaHafizova
20.12.2015
★
Написать комментарий
Меню
Решим всё
Найти задачу
Категории
Статьи
Тесты
Архив задач
Присоединяйся в ВК