Задать свой вопрос   *более 50 000 пользователей получили ответ на «Решим всё»

Задача 56255 2) Написать уравнение плоскости,...

Условие

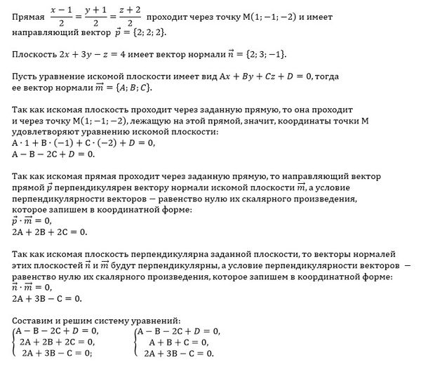
2) Написать уравнение плоскости, проходящей через прямую x–1/2=y+1/2=z+2/2 и перпендикулярной к плоскости 2x+3y–z=4.

977

Решение

Написать комментарий

Меню

Присоединяйся в ВК