Задать свой вопрос
*более 50 000 пользователей получили ответ на «Решим всё»
Задача 55956
Решить систему линейных уравнений...
Условие
5fc8ccd064081d1dafcb3ccb
03.12.2020 14:38:04
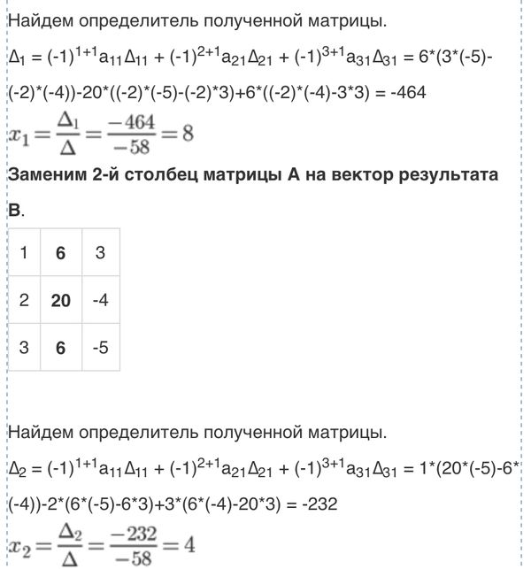
Решить систему линейных уравнений методом Крамера.
х-2у+3z=6
2x+3y-4z=20
3x-2y-5z=6
3951
Решение
5f282cfba9074b3a3bc0f013
03.12.2020 15:04:13
★
Написать комментарий
Меню
Решим всё
Найти задачу
Категории
Статьи
Тесты
Архив задач
Присоединяйся в ВК