Задать свой вопрос   *более 50 000 пользователей получили ответ на «Решим всё»

Задача 557 а) Ре­ши­те урав­не­ние...

Условие

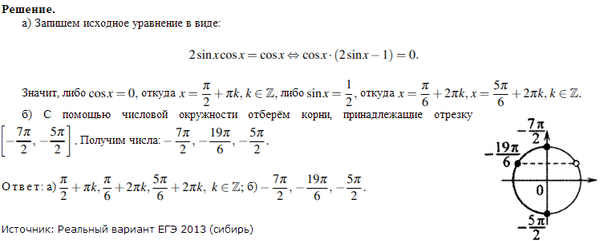
а) Ре­ши­те урав­не­ние sin2x=sin(Pi/2+x)
б) Най­ди­те все корни этого урав­не­ния, при­над­ле­жа­щие от­рез­ку [-7Pi/2; -5Pi/2]

математика 10-11 класс 55748

Решение



Ответ: в решение

Вопросы к решению (1)

Написать комментарий

Категория

Меню

Присоединяйся в ВК