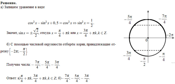
а) Решите уравнение cos2x+0,5=cos^2x. б) Найдите все корни этого уравнения, принадлежащие отрезку [-2Pi/-Pi/2]
Ответ: в решение
a)
А что именно в пункте А вам не понятно?
Что произошло с cos^2x?
Перенесли из правой части в левую, получили cos^2x-cos^2x вот...
.
а почему не +/-3п/4 + 2пn и не +/- п/4 + 2пn
Потому что синус в квадрате. И в минусе никакого смысле здесь нет. Попробуйте сделать через понижение степени, вот увидите, что тоже самое получится
Почему пn а не 2пn ?