Задать свой вопрос   *более 50 000 пользователей получили ответ на «Решим всё»

Задача 554 а) Ре­ши­те урав­не­ние...

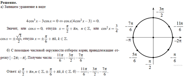
Условие

а) Ре­ши­те урав­не­ние 4cos^3x+3sin(x-Pi/2)=0.
б) Най­ди­те все корни этого урав­не­ния, при­над­ле­жа­щие от­рез­ку [-2Pi;-Pi].

математика 10-11 класс 68130

Решение



Ответ: в решение

Вопросы к решению (1)

Написать комментарий

Категория

Меню

Присоединяйся в ВК