Задать свой вопрос   *более 50 000 пользователей получили ответ на «Решим всё»

Задача 5535 Решите неравенство 7^(ln(x^2-2x)) меньше...

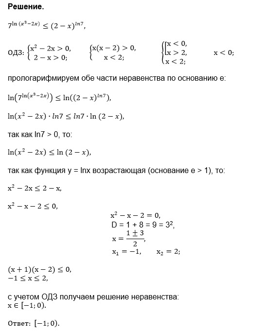
Условие

Решите неравенство 7^(ln(x^2-2x)) меньше или равно (2-x)^(ln7)

математика 10-11 класс 50968

Решение



Ответ: [-1;0)

Вопросы к решению (8)

Все решения

На ОДЗ X<0, левая часть убывающая функция, а правая - возрастающая, следовательно, по т. о единственности корня ответ X = -1.

Ошибки в решение (1)

Написать комментарий

Меню

Присоединяйся в ВК