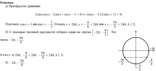
а) Решите уравнение sin2x=2sinx-cosx+1 б) Укажите корни уравнения, принадлежащие отрезку [-2Pi;-Pi/2]
Ответ: в решение
как сгруппировали (cosx-1)(2sinx+1)
2sinx(cosx-1) + (cosx-1) = (cosx-1)(2sinx+1)
Что выносили sin или cos
Выносили 2sinx
Объясни как решать такие уравнения
Думаю это должны проходить в школе. Но если действительно хотите учиться у нас, то можете найти кучу подобных разобранных примеров у нас
что такое sin и cosx?
Тригонометрические функции