Задать свой вопрос
*более 50 000 пользователей получили ответ на «Решим всё»
Задача 54733
1. Проверить справедливость равенства...
Условие
5f8f1f81c20ac647c5ab4f2e
20.10.2020 20:34:32
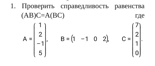
1. Проверить справедливость равенства (AB)C = A(BC), где
математика ВУЗ
337
Решение
5f3ea7e3faf909182968ddd9
20.10.2020 20:43:47
★
Написать комментарий
Меню
Решим всё
Найти задачу
Категории
Статьи
Тесты
Архив задач
Присоединяйся в ВК