Задать свой вопрос   *более 50 000 пользователей получили ответ на «Решим всё»

Задача 5459 На доске было написано число от нуля до...

Условие

На доске было написано число от нуля до двух включительно. Каждый из тридцати учеников класса подходил к доске, стирал написанное там на данный момент число и писал вместо него cos(Pi*x/2). При каком начальном значении числа итоговый результат будет минимальным? Если ответов несколько, укажите их в произвольном порядке через точку с запятой.

математика 10-11 класс 2053

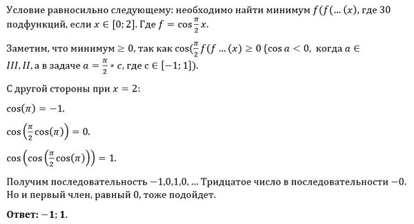
Решение



Ответ: В решение

Написать комментарий

Меню

Присоединяйся в ВК