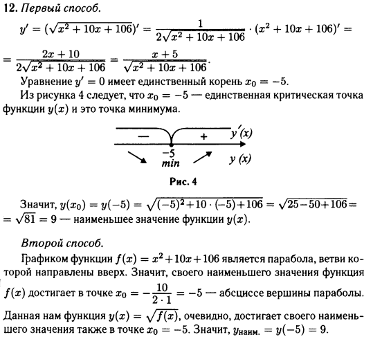
Найдите наименьшее значение функции y=sqrt(x^2+10x+106)
Ответ: 9
Зачем умножать производную от данного выражения на на просую производную данного выражения только без корня
По правилу нахождения производной сложной функции (sqrt(u))`=(1/2sqrt(u))*u`
Как именно решать?
Тут все достаточно подробно. Задавайте конкретные вопросы
Как нашли у наименьшее
Подставили x0 = -5 в качестве аргумента искомой функции