Задать свой вопрос   *более 50 000 пользователей получили ответ на «Решим всё»

Задача 543 Решите уравнение...

Условие

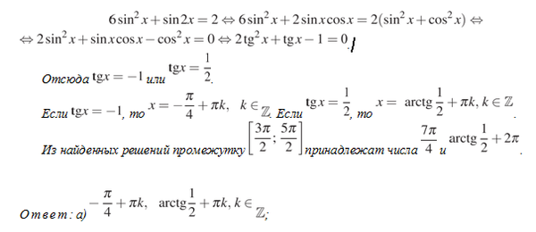
Решите уравнение 6sin^2x+sin2x=2
Укажите корни, принадлежащие промежутку [3Pi/2;5Pi/2]

математика 10-11 класс 51221

Решение



Ответ: в решение

Вопросы к решению (4)

Написать комментарий

Меню

Присоединяйся в ВК