Задать свой вопрос   *более 50 000 пользователей получили ответ на «Решим всё»

Задача 53935 5.4.15. При каком значении m прямая ......

Условие

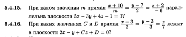
5.4.15. При каком значении m прямая ... пapaллельна плоскости ...

5.4.16. При каких значениях С и D прямая ... лежит в плоскости ...

математика ВУЗ 5799

Решение

5.4.15

Направляющий вектор прямой vector{s}=(m; 2; -6)
ортогонален нормальному вектору плоскости vector{n}=(5; -3; 4)

Векторы ортогональны, если их скалярное произведение равно 0

Скалярное произведение векторов, заданных координатами равно сумме произведений одноименных координат:
5*m+2*(-3)+(-6)*4=0
5m=30
m=6

О т в е т. при m=6

5.4.16
Если точка (3;3;0) лежит в плоскости

2*2-3+С*0+D=0 ⇒ D=-1

и как в п. 1 направляющий вектор прямой vector{s}=(2; -3; 7)
ортогонален нормальному вектору плоскости vector{n}=(2; -1; С)

2*2-3*(-1)+7C=0
C=-1

О т в е т. C=-1; D=-1

Написать комментарий

Меню

Присоединяйся в ВК