Задать свой вопрос   *более 50 000 пользователей получили ответ на «Решим всё»

Задача 5348 В пункте проката имеется 8 новых и 10...

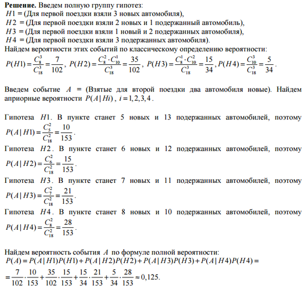
Условие

В пункте проката имеется 8 новых и 10 подержанных (т.е. хотя бы раз использованных) автомобилей. 3 машины взяли наудачу в прокат и спустя некоторое время вернули. После этого вновь наудачу взяли напрокат два автомобиля. Какова вероятность того, что оба автомобиля – новые?

математика ВУЗ 10583

Решение



Ответ: 0,125

Написать комментарий

Меню

Присоединяйся в ВК