Задать свой вопрос   *более 50 000 пользователей получили ответ на «Решим всё»

Задача 5344 Книга издана тиражом 10000 экземпляров....

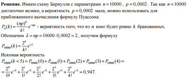
Условие

Книга издана тиражом 10000 экземпляров. Вероятность того, что книга будет сброшюрована неправильно, равна 0,0002. Найти вероятность того, что тираж содержит менее 5 бракованных книг.

математика ВУЗ 22158

Решение



Ответ: 0,947

Вопросы к решению (1)

Написать комментарий

Меню

Присоединяйся в ВК