Задать свой вопрос   *более 50 000 пользователей получили ответ на «Решим всё»

Задача 5343 Производится 5 независимых выстрелов по...

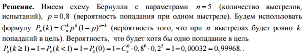
Условие

Производится 5 независимых выстрелов по некоторой цели. Вероятность попадания при одном выстреле равна 0,8. Найти вероятность того, что будет хотя бы одно попадание.

математика ВУЗ 7611

Решение



Ответ: 0,99968

Написать комментарий

Меню

Присоединяйся в ВК