Задать свой вопрос   *более 50 000 пользователей получили ответ на «Решим всё»

Задача 5321 Сила тока в проводнике равномерно...

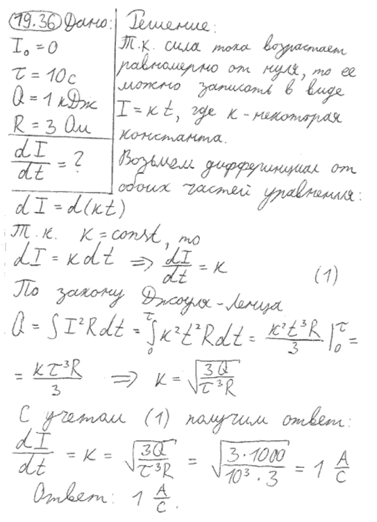
Условие

Сила тока в проводнике равномерно увеличивается от Io=0 дддо некоторого максимального значения в течении времени y=10c/ За это время в проводнике выделилось количество теплоты Q=1кДж. Определить скорость нарастания тока в проводнике, если сопротивление R его равно 3 Ом.

физика ВУЗ 4781

Решение



Ответ: 1 А/с

Написать комментарий

Меню

Присоединяйся в ВК