Задать свой вопрос   *более 50 000 пользователей получили ответ на «Решим всё»

Задача 52973 ...

Условие

1. Найти производную функции f(x)=sqrt(2x+sin 4x) и вычислите f' (π/2).

2. Исследуйте функцию на экстремум: f(x)= 4x^3 + 12x^2 - 3.

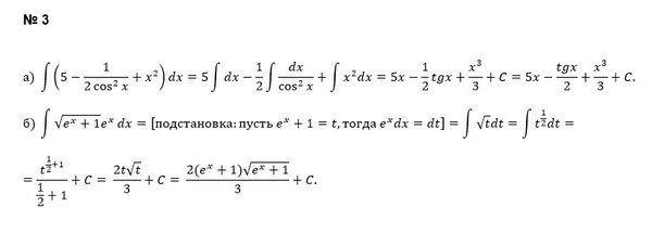
3. Найти интегралы: a) ∫(5- 1/2cos^2x + x^2)dx; b) ∫ √e^x + 1e^x dx.

предмет не задан 730

Решение

Написать комментарий

Меню

Присоединяйся в ВК