Задать свой вопрос   *более 50 000 пользователей получили ответ на «Решим всё»

Задача 52956 Все пары положительных чисел (x, y)...

Условие

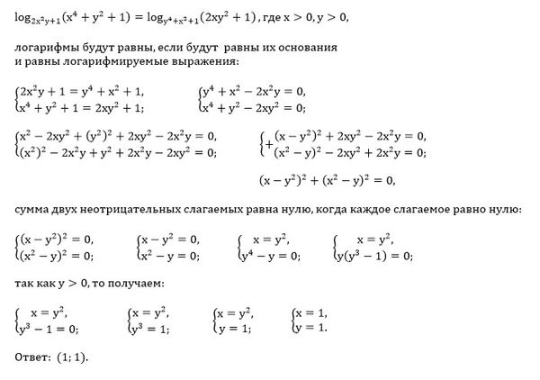
Все пары положительных чисел (x, y) удовлетворяющих уравнению
log(2x^2y+1)(x^4+y^2+1) = log(y^4+x^2+1)(2xy^2+1)

математика 10-11 класс 1938

Решение

Все решения

Несколько раз отмечала [red]ОШИБКУ[/red] в решении, но она игнорируется.
Админ тоже ошибся и посчитал это решение ЛУЧШИМ.

А оно [b]НЕВЕРНОЕ[/b].

Из того, что [b]логарифмы равны[/b] не следует, что [b]равны их основания [/b]и [b]равны выражения под знаком логарифма. [/b]
Достаточно привести контрпример:
log_(2)4 и log_(3)9

И тот и другой логарифм равны 2. [b]Логарифмы равны,[/b] но [red]основания не равны[/red] и[blue] выражения под знаком логарифма не равны[/blue].

Написать комментарий

Категория

Меню

Присоединяйся в ВК